Easements, Covenants and Memorandums of Agreement
The National Park Service (NPS) National Maritime Heritage Grants Program (NMHGP) requires an easement, covenant, or memorandum of agreement on all development (construction) grants including projects with ground-disturbing archeological work with a term (duration) reflective of the grant award amount.
A draft easement, covenant, or memorandum of agreement must be submitted to the NPS for review within one calendar year (12 months) of the date a grant agreement is signed, with a final copy due by the end of the period of performance of the award.
A key term of the National Maritime Heritage Grants Program grant agreement is that after the completion of the project the grantee will assume the total cost of the following for a grant-assisted property:
- Continued maintenance
- Repair
- Administration
The most common types of protections available for the National Maritime Heritage Grants Program are:
- Easements
- Covenants
- Memorandums of Agreement
An easement or covenant must be executed by registering it with the deed or title of the property.
A memorandum of agreement must be signed and filed with NPS.
A certified copy of the executed easement, covenant, or memorandum of agreement must be submitted to NPS (the National Maritime Heritage Grants Program) prior to the end of the award period of performance.
The National Maritime Heritage Grants Program understands a SHPO may use these terms interchangeably. For consistency and transparency NMHGP uses easement, covenant, and memorandum of agreement to describe three separate legal documents.
Does this guidance affect previous National Maritime Heritage Grants Program grant awards?
NO.
The requirement for selection of the correct legal protection and term does NOT affect grants awarded prior to FY24. Grantees with grants awarded prior to FY24 should refer to their grant agreements. The grant agreements contain specific instructions regarding timely submission (when to submit draft and final documents) and the term (duration) requirement.
As a reminder, grants awarded prior to FY24 must provide flat 20-year agreements for their construction or development in-house and subgrant projects.
What Does the NPS Need from a SHPO and When?
What are the easement, covenant, and memorandum of agreement requirements of the National Maritime Heritage Grants Program?
The National Maritime Heritage Grants Program requires SHPOs (prime grantees) to select, file, implement and submit the correct legal protection to NPS for their in-house and subgrant program projects and to select the appropriate term (duration) of the legal document.
-
Determine if an in-house project or subgrant program project requires an easement, covenant, or memorandum of agreement. All in-house and individual subgrant projects which include development work need an easement, covenant, or memorandum of agreement. Development projects include both construction ("bricks and mortar" work), and any ground-disturbing activity. For more information, please read Which Type of Protection is Right for a NMHGP Project?
-
Evaluate and select the appropriate document to protect your project using National Maritime Heritage Grants Program guidance. For more information, please read Which Type of Protection is Right for a NMHGP Project?
-
Evaluate and select the correct term (duration) for the selected legal document. For more information, please read Term (duration): What Term is Right?
-
Submit a draft of the legal document to the National Maritime Heritage Grants Program for review within 12 months of the award. Submit a draft by email to maritime_grants@nps.gov.
-
Submit and execute a final copy of the document to the National Maritime Heritage Grants Program by the end of the period of performance of the award. The final copy should document the grant-assisted condition of the site and defining features. The final draft should be executed by registering with the Deed of Property. Submit all agreements to HPF Online with emailed confirmation to the Program.
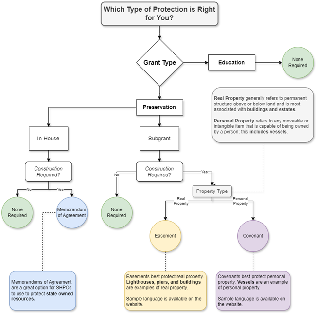
Which Type of Protection is Right for a NMHGP Project?
There are three types of documents used by the National Maritime Heritage Grants Program to protect maritime resources:
- Easements
- Covenants
- Memorandums of Agreement (MOA)
The recommended protection for an NMHGP in-house or subgrant project or property depends on a variety of factors. These factors include:
- Is the grant a Preservation or Education grant?
- Is the grant an in-house project or subgrant program?
- Is the project (in-house or subgrant) a development/construction project?
- Is the project for real property or personal property?

Real Property most commonly refers to property affixed to land. Examples of real property are lighthouses, historic houses, or piers.
Personal Property most commonly refers to property not affixed to land. A vessel is an example of personal property.
How does an SHPO choose the right protection?
First, consider the type of project being funded under the NMHGP grant or subgrant.
Individual personal property subgrant projects (construction scopes of work) | → | Covenant |
Individual real property subgrant projects (construction scopes of work) | → | Easement |
All in-house construction projects | → | Memorandum of Agreement |
Second, use the NMHGP Legal Protection flowchart. With a specific project in mind, follow the lines in the flowchart to determine which legal protection is best for the grant or subgrant project.
What Term is Right?
The term of the preservation easement, covenant, or memorandum of agreement is dependent on the amount of federal grant assistance the historic property receives.
-
If the historic property is not currently protected by an easement, covenant, or memorandum of agreement, one of those three legal documents must be execute for a term per the amount of funding awarded as given in the table below.
-
If the historic property is currently subject to an easement, covenant, or memorandum of agreement that meets the minimum federal preservation requirements, an extension must be executed for an additional duration to meet the requirements of the new funding awarded. The required term is identified in the table below.
For example: Looking at the table below, we can see that if a property has 10 years remaining on a previous 20-year easement, and receives $300,000 in NMHGP funding, an amendment to add 15 years would be required.
-
If the historic property is currently protected by a perpetual or other easement, covenant, or memorandum of agreement that meets or exceeds the requirements of this grant program as determined by the NPS, no additional duration or restrictions are necessary.
Grant Amount | Duration and Type of Document Required |
---|---|
$1 - $50,000 |
5 - year minimum preservation agreement; another document not required |
$50,001 - $250,000 |
10 - year minimum easement or covenant or memorandum of agreement |
$250,001 - $500,000 |
15 - year minimum easement or covenant or memorandum of agreement |
$500,001 - $750,000 |
20 - year minimum easement or covenant or memorandum of agreement |
$750,001 + |
25 - year minimum easement or covenant or memorandum of agreement |
Why is This Protection Necessary for My Project(s)?
Historic maritime resources include both land-based and water-based resources. There is not a one-size-fits-all legal protection that can protect all maritime resources. These requirements are necessary to help grantees protect their valuable maritime cultural resources.
Is there additional information available?
Additional information on how and why each legal document protects cultural resources is forthcoming.
National Vessel Documentation Center (Optional)
Can I do more to protect the historic vessels in my state outside of National Maritime Heritage Grants Program requirements?
Absolutely! One thing you can do is register a vessel with the United States Coast Guard (USCG).
The National Vessel Documentation Center (NVDC) is operated by the USCG and primarily functions to register vessels at the federal level. Registering with the NVDC means that a vessel is documented with the federal government. The NVDC also provides additional monitoring options.
To be eligible for documentation with the NVDC, a vessel must:
- Exceed 27 feet in length
- Be greater than 5 tons
Note: In order to register a vessel, the owner must demonstrate ownership of the vessel. Ownership may be established from with a state title or state registration.
How do I register a vessel with the NVDC?
An individual or organization seeking to initially register with the NVDC is required to fill out a request for Initial Vessel Documentation which includes multiple avenues, forms, and fees. Please note: After the registration period recreational vessels may be renewed for a period of 1-5 years. Commercial vessels are not eligible for multi-year renewal and must continue to be renewed annually. For more information see the NVDC Frequently Asked Questions page on their website.
Last updated: February 5, 2025