Buildings Within the Stockade 1829-1841

The earliest known ground plan of Fort Vancouver is that drawn by Lieutenant Emmons on or about July 25, 1841. Prior to that date the evidence concerning the number and locations of the buildings at the post is unsatisfactory. By piecing together what fragments of information are available, however, a general picture of the fort proper as it existed during its first twelve years can be reconstructed.

As was the case with the old fort, construction of the new establishment proceeded at a slow pace. During 1829 all available men were occupied in the Indian trade on the lower Columbia to prevent the business falling into the hands of American traders who visited the river in two vessels. "In consequence of being so much employed with opposition we have not got on so fast with our buildings as expected," McLoughlin complained in the spring of the next year.

Evidently by 1836 conditions were not much improved. It "will appear perhaps extraordinary but nevertheless a fact," the Doctor told the directors in that year, "that we have not been able to finish the house I dwell in along with the other officers of the Establishment." He further stated that it would be impossible to build a dwelling house for the post agriculturalist and his wife as directed by the Committee, without neglecting "other important Work."

In spite of these difficulties, however, substantial advances were made during these early years. Perhaps some of the very first buildings were simply structures moved from the fort on the hill. These were replaced or supplemented with new buildings as rapidly as conditions permitted. In 1832 there were storehouses and dwellings for McLoughlin and the other gentlemen of his staff within the stockade, and the stone or brick powder magazine had been constructed by that date.

By 1834 the descriptions of the post become more specific. When John Kirk Townsend reached Fort Vancouver in September of that year he noted that there were ten or twelve buildings—several dwellings, storehouses, workshops, and other structures— "arrayed together in quadrilateral form" within the stockade, "the house occupied by the doctor being in the middle." In front of this last mentioned "governor's mansion," four "great" cannon—two long 18's and two 9-pounders—frowned across the courtyard, which was "a large open space" enclosed "on three sides by the buildings." In the courtyard the Indians assembled to trade their furs, game, and other articles; and there also the furs from the warehouses were taken once a week and beaten to free them from dust and insects.

Samuel Parker, who spent much of the winter of 1835-1836 at Fort Vancouver, has left a description of the post which adds a few details to the picture and which appears to indicate that few major changes occurred between 1834 and 1835. He found that there were eight "substantial" buildings within the enclosure. Among these larger buildings were four storehouses—one for the Indian trade, in which the furs were kept; one for provisions; one for goods opened for the current year's business; and one for the year-in-advance supply of goods. He also noted that the fort contained a bakery and shops for blacksmiths, joiners, carpenters, and a tinner. He mentioned a "well-regulated medical department" and a hospital, but failed to make clear whether or not the latter was located within the walls. He was given rooms in a new and well-furnished house which was probably, but not certainly, inside the stockade.

During 1836 there was a veritable swarm of new arrivals and visitors at the depot, but apparently none of them left a detailed account of the buildings at the post. The Reverend Mr. Herbert Beaver, the Company's chaplain who arrived during the year, complained much about the house in which he and his wife were lodged, but his known writings do not throw much light upon its location.

Perhaps the most valuable contribution to a present-day understanding of the fort as it existed in 1836 was made by W. H. Gray, who reached Vancouver with the Whitman party of missionaries in the fall of that year. In front of the "big square hewed-timber house" of Dr. McLoughlin, he recorded, was a "half semicircle double stairway, leading to the main hall up a flight of some ten steps," and in the center of the semicircle was "one large 24-pound cannon, mounted on a ship's carriage, and on either side was a small cannon, or mortar gun, with balls piled in order about them, all pointing to the main gate entrance." After entering the fort, said Gray, the Whitman party was led up these stairs and into the Doctor's house.

This information is of considerable importance, since it appears to establish the fact that the chief factor's house stood, in September, 1836, in about the same relative position to the main gate as, according to Emmons' ground plan, it did in 1841. If it can be shown that McLoughlin's house of 1841 was actually the same structure as his residence in 1836, then information as to the location of the main gate is pushed back an additional five years, from 1841 to 1836. And, as shall be seen, if the location of the Doctor's home and the main gate in 1836 can be fixed, then some additional light can be thrown upon the problem of the size of the stockade and the arrangement of the buildings at that date.

The description given by Gray of McLoughlin's dwelling, with its semicircular front stair, corresponds exactly with the appearance of the post manager's house as revealed by the photograph of 1860 (see plate XXII). The series of ground plans of Fort Vancouver from 1841 to 1860 clearly shows that the "mansion house" did not change in location or, apparently, in size during those years. Therefore, it is practically certain that the house of 1841 was that of 1860; and since the house of 1836 appears by description to also have been that of 1860, then the house of 1836 was identical with and stood in the same location as the house of 1841.

Furthermore, this conclusion is reinforced by other evidence and has additional implications. Since McLoughlin wrote in November, 1836, that it was "extraordinary but nevertheless a fact" that his residence was not yet completed, it is evident that this structure had been in the process of construction for a considerable period of time, probably since 1829; and, being still unfinished, it probably was not in a decayed condition and thus was not torn down and replaced by a new dwelling between 1836 and 1841. It seems very likely, therefore, that the manager's house was built about 1829 and remained standing until at least June, 1860, and this in spite of two definite statements to the contrary.

William A. Slacum, a purser in the United States Navy, visited Fort Vancouver in 1837 and counted thirty-four buildings "of all descriptions" within the stockade. Since he evidently included out-houses and other minor structures, his figures do not necessarily mean that the number of buildings had tripled since Townsend had noted his ten or twelve in 1834. Slacum listed the ordinarily mentioned dwellings for officers and the workshops for carpenters, blacksmiths, wheelwrights, coopers, and tinners; and he also noted the brick powder magazine. But on the whole, his writings contribute little to our knowledge of the buildings in the fort proper.

Fortunately, information concerning the improvements made during the next two years is more abundant. On October 18, 1833, Chief Trader James Douglas, in charge of Fort Vancouver during McLoughlin's absence in Europe, informed the Governor and Committee that "besides the ordinary labours of the place, already enumerated, a large building of 153 x 33 feet, intended for a dwelling House, will be completed in the course of 6 weeks." This building was undoubtedly that designated as number 9 on the Emmons ground plan of 1841 (see plate II) and generally known as the "bachelors' quarters." It continued to stand until at least 1860.

During the late summer and fall of 1839 a new granary, capable of holding about 18,000 bushels of grain, was completed. This structure is number 19 on the Emmons plan, and apparently it also survived until about 1860. "Other improvements are becoming daily more necessary," Douglas told the directors on October 14, 1839, "in consequence of the age and decaying state of the buildings, to which we will give attentions as means permit."

This construction carried out under the orders of James Douglas in 1838 and 1839 marked the beginning of an extensive building program under which most of the structures within the stockade were completely rebuilt between 1838 and 1846. In addition, several entirely new buildings were added during the same period.

By the fall of 1839 the interior of the stockade had begun to assume the appearance it presented during the period of its highest development, between about 1844 and 1846. Thomas Jefferson Farnham, an American traveler who reached Fort Vancouver in October, 1839, counted thirty-five wooden buildings within the walls in addition to the brick powder magazine. He noted that these structures were grouped to form two courts, in the fashion shown in the Emmons diagram of 1841. Farnham's naming of certain individual structures adds nothing not already known from earlier descriptions, except that he mentioned that one building near the rear gate was occupied as a schoolhouse. This structure was almost certainly that designated as number 4 on the Emmons map, and Farnham's words thus push definite knowledge of this building back to 1839.

It will be seen that Fort Vancouver in 1839, with its thirty-five buildings arranged in two courts, had progressed considerably since 1834, when Townsend had counted ten or twelve major structures lining three sides of a single quadrangle. This very obvious growth again brings up the question of exactly when the stockade area was doubled in size and which section of the enlarged enclosure, the eastern or the western, was the original fort. In the opinion of the present writer, both of these problems are incapable of conclusive solution on the basis of the evidence at hand.

The most positive evidence available concerning these two questions is provided by the testimony of W. H. Gray. "Was not the fort and much of the stockade rebuilt, and the stockade doubled in extent, between 1836 and 1846?" Gray was asked in 1866 by a lawyer representing the Hudson's Bay Company.

"I think the fort was increased to double its original size about the year 1836; that the new quarters for the clerks, blacksmith shop, Indian trading shop, and a large house for the residence of Dr. McLoughlin, parsonage for Rev. Mr. Beaver, and some other small buildings, were in the new part of the fort," replied Gray.

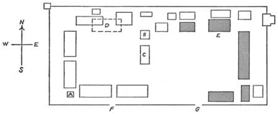
Which section of the fort Gray considered to be the "new part" is clearly shown by the diagram below, based upon Vavasour's ground plan of 1845; the buildings named by Gray are shaded:

 
Diagram of Fort Vancouver showing buildings within the stockade from 1829 - 1841.
Diagram of Fort Vancouver showing buildings within the stockade from 1829 - 1841. Based on Vavasour's Ground Plan of 1845. From John A. Hussey, The History of Fort Vancouver and its Physical Structure, 1957.

NPS Image by John A. Hussey

 

Certainly there is corroborating evidence that the western half of the stockaded area was old, possibly dating back to 1829. As has been seen, a stone or brick powder magazine existed as early as 1832, and in all probability it continued to stand in its original position throughout the existence of the fort. This location ("A" in the above diagram) was near the southwest corner. Also, in 1841 the range of buildings ("B" and "C" in the above diagram plus a carpenter shop marked "12" on the Emmons map) which divided the enclosure into two courts was described as being composed of "old" structures. Thus it is possible that the single quadrangle described by Townsend was made up of the buildings forming the west court in the above diagram. But in order for McLoughlin's house to have been "in the middle" of this quadrangle, it must have stood about in the position marked "D" in the above ground plan. Assuming that the main gate was then at "F," such a position would have accorded very well with the location as given by Gray in 1836, who said that the guns in front of McLoughlin's door pointed to the main gate entrance. After the enlargement of the stockade in or about 1836, another "mansion" could have been built, as stated by Gray. This new manager's house would have been at the location marked "E," where the Doctor's residence stood in 1841. This latter location, it will be noted, was nearly opposite what Gray would have termed the "new" main gate ("G" in the diagram). Thus it too, if built in the "new" part of the stockade before Gray's arrival, would have been located opposite the main gate as described by him.

But although the western half of the enclosure was incontrovertibly old, there are some facts which make it difficult to accept Gray's testimony that it was older than the eastern half. In the first place, it has already been seen that McLoughlin's house as described by Gray in 1836 was probably the same as that shown at position "E" on the maps of 1841 and 1845. And it has also been shown that this house of 1836 had, in all probability, been commenced in 1829. Therefore, there is the possibility that the supposedly new half of the stockaded area contained the manager's residence as early as 1829. In the second place, there is the archeological evidence which appears to indicate that the stockade remains surrounding the eastern square are older than those surrounding the western half of the "doubled-in-size" fort.

It has been seen that according to Parker's estimate, the stockade probably measured 638 by 318 feet in 1835, about a year before the supposed enlargement to that size as mentioned by Gray; and if Townsend meant to give his estimate in yards instead of feet, the larger size for the enclosure can be traced back to at least 1834. There is the possibility, then, that the buildings forming Townsend's quadrangle of 1834 were ranged around the larger courtyard which would be formed if buildings "B" and "C" in the above diagram were not present. Although described as "old" in 1841, so rapid was the process of decay at Vancouver that they could have been constructed after 1834 and still appeared ancient in 1841. Of course the location marked "E" was scarcely "in the middle" of the quadrangle as described by Townsend, but from its dominant position nearly opposite the main gate it may have appeared to the casual observer to have been in the center of the fort.

 

This text is taken from John A. Hussey, The History of Fort Vancouver and its Physical Structure (1957), with updates from Dr. Hussey's subsequent works, including Historic Structures Report: Fort Vancouver National Historic Site, Volume I (1972) & Volume II (1976). For complete text of these documents, including citations that have been removed above for easier reading, click here or point your browser to: https://www.nps.gov/fova/historyculture/historical-studies.htm

Last updated: February 28, 2015

Park footer

Contact Info

Mailing Address:

800 Hatheway Road, Bldg 722
Vancouver, WA 98661

Phone:

360 816-6230

Contact Us